首页
了解品牌
加盟合作
产品系列
品牌动态
申请加盟
热门搜索
鲜花加盟
鲜花店加盟
FLOWER BOOK 诗卉鲜花
首页
»
诗卉鲜花
» 正文
欢迎在宝塔面板安装Z-BlogPHP!
shihuixianhua1
2021-05-06
诗卉鲜花
1288
0
A⁺
A
A⁻
管理员账号:admin
管理员密码:zblogger
请安装成功后登入后台更改初始化的密码为安全密码!
下一篇:
关于假冒“诗卉鲜花”名义进行非法招商加盟的声明
猜你喜欢
诗卉鲜花-专业鲜花新零售
让每个⼈都能享受到鲜花带来的美好价值
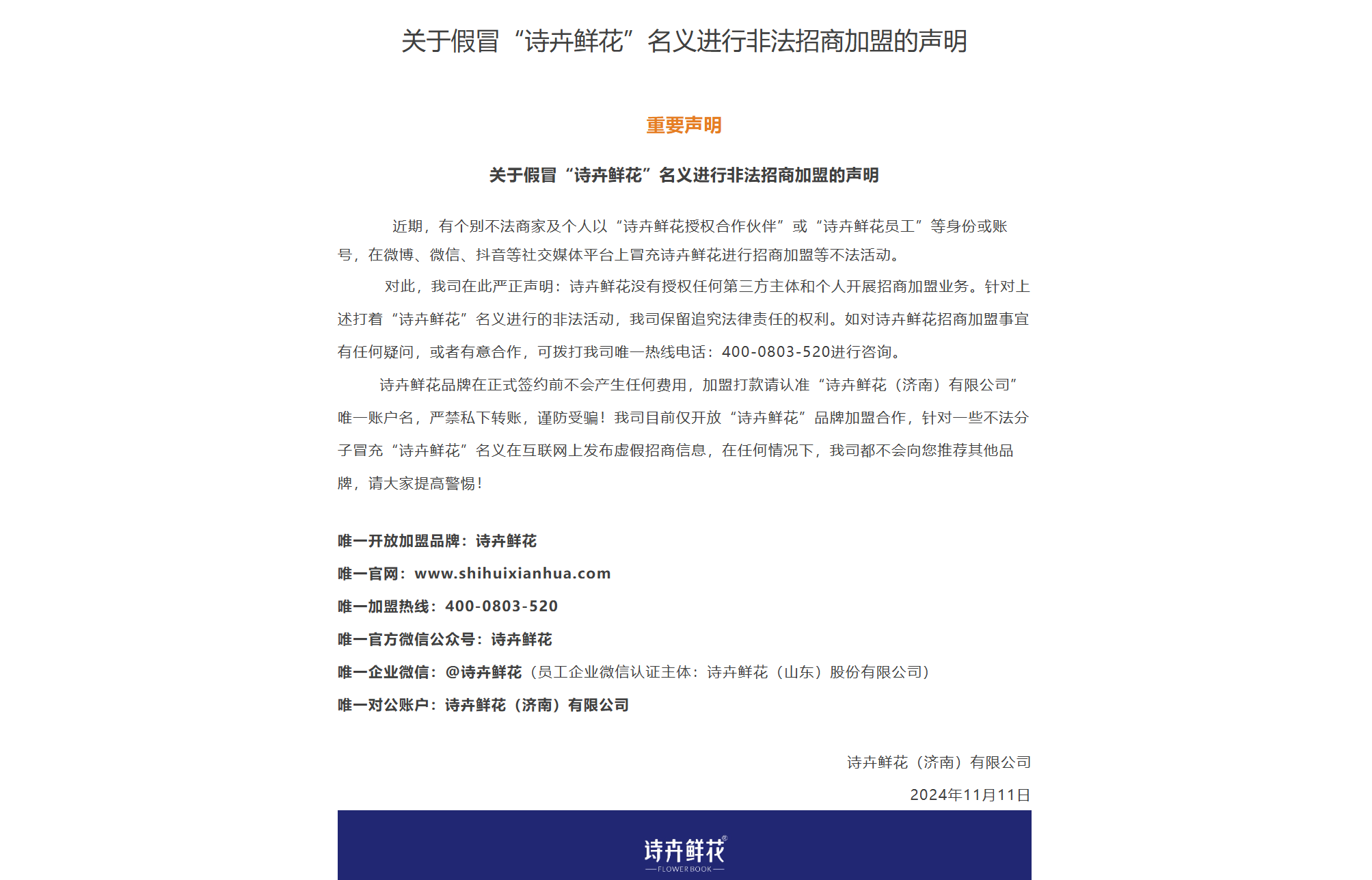
关于假冒“诗卉鲜花”名义进行非法招商加盟的声明
重要声明
手机扫一扫添加微信
15315570683
1019896197